Bible de LinkedIn
La Bible de LinkedIn

Comment passer de 0 à +20K abonnés en 1 an et construire une Personal Brand qui déboîte
Je m’appelle Hugo Bentz, j’ai 35 ans et habite à Bordeaux.
Marié et papa d’une petite Juliette de 7 ans, je suis également entrepreneur depuis bientôt 15 ans.
Avec la particularité d’avoir monté une dizaine de boîtes dont 6 qui ont dépassé le million d’euros dès la 1ère année.
Mon profil Linkedin : https://www.linkedin.com/in/hugo-bentz/

Aujourd’hui je suis le CEO et co-fondateur de La Chapelle, un Startup Studio.
Le principe est simple :
- Nous sommes une Core Team de 5 entrepreneurs
- Nous co-fondons des boîtes avec des CEO / CTO externes
- Le problème à régler (idée) peut être apporté par nous ou le CEO/CTO.
- Nous agissons réellement comme des Co-founders et pas seulement comme des Advisors ou investisseurs.
- Nous sommes ultra opérationnels durant toute les phases de lancement et les 3 piliers que sont : le Produit, le Sales, la Team :
1 - Exploration du marché et du problème à régler
2 - Vision et construction du MVP
3 - Recherche et signature des 1er clients
4 - Ecriture et exécution de la stratégie marketing / sales
5 - Préparation à la levée de fond
Pour en savoir plus 👉 www.lachapelle.club
S’inscrire à la Newsletter hebdo : https://bit.ly/3NyCXMn
J’ai 4 thématiques phares qui m’animent :
1 - Le Sales / Go-to-market
2 - L’organisation
3 - Linkedin
4 - La gestion financière
Dans cette BIBLE DE LINKEDIN®, j’ai décidé de vous partager tout ce que j’ai exploré ces 2 dernières années sur Linkedin.
Comment je suis passé de 0 à +30K abonnés et surtout comment Linkedin me permet de générer +20K de CA (prestation) chaque mois.
Let’s go ! 🏄♂️


INTRO : Pourquoi écrire sur Linkedin ?
Si tu cherches des bénéfices à très court terme : Passe ton chemin 😅
Pourquoi écrire sur Linkedin ?
Linkedin est la plus grosse base de données prospects au monde.
Et surtout : cette base est gratuite 😎
Quelques chiffres :
- 875M de membres,
- 25M en France
- 500k d’entreprises enregistrées,
- 2M de publication par jour
- Moins de 3% des membres partagent du contenu sur Linkedin (stat très sérieuse 😅)
C’est donc une putain d’opportunité (gratuite) !
Avant tout : Quel est ton objectif prioritaire ?
1 - Vente en direct ?
2 - Bâtir ton autorité et gagner en crédibilité ?
3 - Avoir + de visibilité ?
4 - Ou simple Egotrip ?

Disclaimer : Attention à ne pas tout miser sur une simple Linkedin Content Strategy.
Mon conseil est de mener de front :
- Une Stratégie de contenu ROIste pour favoriser l’Inbound.
- Tout en maintenant une stratégie marketing féroce d’Outbound (macro & micro)
Rappels de définitions :
- L'Inbound marketing est une stratégie marketing visant à faire venir le client à soi plutôt que d'aller le chercher avec les techniques de marketing traditionnelles de type outbound marketing
- L'Outbound marketing, c'est-à-dire littéralement le marketing sortant, est la forme la plus traditionnelle de marketing : la communication s'effectue dans le sens de l'annonceur vers le consommateur
Cette BIBLE DE LINKEDIN® veut résoudre 5 problèmes :
Problème N°1 : Je n’ai pas assez de clients
Solution —> Générer de la visibilité et de la confiance grâce au contenu.
Problème N°2 : Mon revenu stagne
Solution —> Faire scaler son revenu en faisant scaler son audience
Problème N°3 : Je ne sais pas de quoi parler
Solution —> Se positionner sous le spectre du monopole personnel
Problème N°4 : Créer du contenu est chronophage
Solution —> Créer une routine de création efficace en moins de 1h par jour
Problème N°5 : J’ai trop peu d’engagement
Solution —> Comprendre la psychologie de l’attention et le copywriting

LinkedIn est un des canaux de communication et d'acquisition les plus puissants qui soient. En B2B principalement, mais aussi en B2C.
LinkedIn, c'est près de 20 millions d'utilisateurs en France, tous secteurs et toutes activités confondues.
Mais c'est aussi un des réseaux dont la portée organique est la plus forte aujourd’hui avec Tik Tok. Sur LinkedIn, ton contenu sera vu. Beaucoup. Vraiment beaucoup.
Mais attention : qualité et récurrence seront les maîtres mots :
Et c'est souvent là que les choses se compliquent.
Car entre avoir des idées de contenus, en avoir suffisamment, et leur donner vie de la bonne manière, il y a un monde. Mais ça, c'était avant.
Au cours de ces 2 dernières années, j’ai mené des dizaines d'expérimentations. Publié des centaines de posts. Généré des millions de vue et des centaines de milliers d'interactions.
Et aujourd'hui, il est temps de te dresser une synthèse de tout ce que nous avons appris.
Cette BIBLE DE LINKEDIN® se veut la plus synthétique possible. Elle n'est ni exhaustive, ni parfaite. En revanche, elle retranscrit la méthode, les concepts et les pratiques qui m’ont permis de générer les performances que tu connais.
Grâce à elle, tu apprendras :
- À dire adieu au syndrome de la page blanche
- À trouver des idées de contenus en continu
- À leur donner vie de la bonne manière
- À maximiser les performances de tes posts
- À élaborer une stratégie de contenu qui cartonne.
Prépare-toi : il y aura un avant, et un après.
Bonne lecture la MIF ❤️
Dans cette BIBLE DE LINKEDIN®, on va traiter le sujet autour de 5 modules :
Sommaire
Module 1 : Optimiser son profil Linkedin
Module 2 : Déterminer ta marque personnelle
Module 3 : Comprendre l’art du copywriting
Module 4 : L’organisation parfaite
Module 5 : Optimiser ton entonnoir de conversion
Module 1 : Optimiser son profil Linkedin

Revenons à la base —> Tes objectifs
Perso :
J’avoue, j’ai commencé à écrire sur Linkedin par simple Egotrip.
Puis ça a évolué :
👉 OCTOBRE 2021 : Objectif EGOTRIP
Je commence à écrire car je veux faire le buzz comme Benoit Dubos, Valentine Sauda ou Thibault Louis.
Mon 1er post est d’ailleurs fortement inspiré d’un post de Benoit…
Bon Ok : c’était un plagiat de gros tarba j’avoue 😅
👉 DÉCEMBRE 2021 : Objectif CRÉDIBILITÉ
Je commence à comprendre les codes.
J’échange avec beaucoup de créateurs, et TOUS me répondent et me donnent des conseils pour m’améliorer.
Je comprends vite que Linkedin ne peut qu’améliorer ma street cred, et que je peux tabler sur mon track record.
Je veux surtout être vu comme un multi-entrepreneurs.
Et plus seulement comme le co-founder de Kymono (même si j’en suis évidemment très fier et reconnaissant ❤️)
Donc je poste quasi tous les jours et je partage mes expériences, hacks et bonnes pratiques.
Sans rien demander en échange !
👉 FÉVRIER 2022 : Objectif VISIBILITÉ
Moment charnière. Je lâche un post ultra-viral.
Une bombe à 350K views. Le Give First est récompensé !

Snowball Effect : On m’invite sur des Podcasts ou pour animer des conférences et des Webinars.
Je commence même à recevoir de + en + de propositions pour des posts sponsos et demandes de mentoring de CEO.
Opération Visibilité : enclenchée ✅
👉 ET LA VENTE DANS TOUT ÇA ?
J’avais la chance de n’avoir rien à vendre sur Linkedin.
Je pense que cela accentue le côté authentique de mes posts.
Malgré tout, les opportunités sont arrivées naturellement. Toutes seules.
Et j’ai alors commencé à monétiser mon contenu et les opportunités entrantes :
- Mentoring à 500€ de l’heure.
- Conférences payantes à 1500€
- Sponsoring Playbooks gratuits par des annonceurs (Notion et Shine ❤️) : 6000€ / playbook sponso
- Post sponsorisés pour ce même type annonceurs (1000€ / post)
- Livre numérique payant (www.labibledelorga.com)
J’ai à ce jour 5 sources de revenus liées à Linkedin.
Résultats : +20K€ de marge récurrente par mois
Et je ne parle pas du fait que grâce à Linkedin :
- J’ai reçu les 15 decks des startups dans lesquelles j’ai eu la chance d’investir
- J’ai rencontré mes 4 associés de La Chapelle ❤️
- Je me suis fait des vrais amis.
- J’ai pu créer le Poney Club® (club privé d’entrepreneurs à Bordeaux et bientôt dans ta ville)
C’est pour cela que Linkedin fait aujourd’hui partie intégrante de mes routines et objectifs.
Et que j’ai tellement poncé le sujet que je me sentais légitime pour vous transmettre tout ce savoir via cette BIBLE DE LINKEDIN® 🏄♂️
Brique 1 : Photo + titre + bannière
PENSE TON PROFIL LINKEDIN COMME UNE PAGE DE VENTE.
Tu dois travailler ta vitrine.
- Ton profil : c’est ta preuve sociale,
- C’est l’étape 1 de ton Funnel de conversion,
- Met en avant ta singularité,
- Et ton unfair advantage
Mes résultats après 1 an de partage de contenus :
- +1M de views sur mes Post ces 30 derniers jours,
- +30K visites de mon profil ces 90 derniers jours
- soit +300 visites de mon profil chaque jour.

Quelques éléments de mon Profil : https://www.linkedin.com/in/hugo-bentz/
- Photo portrait (coupé au niveau des épaules)
- Couleur de fond pour attirer l'œil 👉 Cimer Canva
- Titre 👉 dans mon cas : promesse (ce que tu apportes et à qui tu t’adresses) :
- Mon actu + ma passion + mon track record + 1 autres facette de mon personal branding (Business angel)
- Un lien vers mon site : LaChapelle.club ❤
- Une bannière personnalisée mettant en avant ce que je veux incarner. En ce moment : c’est mon Startup Studio La Chapelle.
Plan d’action pour travailler ta vitrine :
1 - Définir sa charte graphique (avec Canva par ex.)
2 - Définir sa baseline (qui résume clairement ce que tu fais + ta proposition de valeur)
3 - Rassurer avec des éléments de crédibilité (track record / social proof)
4 - Finir avec un Call-to-action (Rdv calendly, page de vente, chaîne Youtube) :
Brique 2 : Espace “Ma Sélection” + Bio

Plus bas > il faut Mettre une sélection : Ce sont des véritable Call-to-action (CTA) vers tes pages de vente, medias ou autres.
Dans mon cas : j’ai mis 3 liens vers :
- Mon livre numérique LA BIBLE DE L’ORGA® : https://labibledelorga.com/
- Mon Calendly payant (mentoring 30 min) : https://bit.ly/3iOLIEY
- Ma Newsletter hebdo : https://bit.ly/3IIleQ4
Rappelons que le but de prendre la parole sur Linkedin est de gagner en crédibilité pour faire rentrer tes prospects dans ton funnel de vente.
Étape 1 : Les gens voient et lisent tes post
Étape 2 : Ils se rendent sur ton profil
Étape 3 : Ils cliquent sur tes CTA
Étape 4 : Tu les convertis en client
Enfin : La Bio :

La Bio : souvent trop sous-côtée alors que c’est l’endroit où tu peux mettre le + de contenus (pense ton profil comme une landing page de vente) :
1 - Paragraphe d’accroche : c’est ton hook, comme pour tes posts Linkedin
2 - Rappel ta backstory / track record3 - Présente ton actu / projet (clarté, brièveté et
crédibilité)
4 - Call to action (mail / lien landing / lien Calendly pour demande de Rdv)
Module 2 : Déterminer ta marque personnelle
Intro : Chercher à se démarquer et devenir mémorable
Pour se démarquer et trouver son monopole personnel, il va falloir trouver sa singularité et développer sa marque personnelle (personal brand pour les intimes)
Sur LinkedIn, il est facile de tomber dans le piège de la comparaison sociale.
Tu cherches à te démarquer ?
👉 Développe ta marque personnelle !

Et pour cela, il faut :
- être clair sur ce que tu as à offrir 🎁
- être authentique dans ta communication 🙌
- te présenter sous ton meilleur jour ✨
Mais surtout, arrête de vouloir tout faire !
Concentre-toi sur quelque chose que tu aimes, qui te passionne et qui te différencie des autres.
Si tu es doué en négociation, mets cela en avant dans votre profil.
Si tu es un(e) expert(e) en marketing digital, prouve-le à travers tes publications et tes commentaires.
Si tu es un(e) créatif(ve) hors pair, montre tes réalisations et laisse ton imagination s'exprimer.
Le plus important : sois toi-même ! 🤗
Et n'oublie pas que ta marque personnelle ne se construit pas du jour au lendemain.
Cela prend du temps (beaucoup de temps), de la patience et beaucoup de persévérance.
Mais une fois établie, elle peut t’ouvrir des portes que tu n'aurais jamais imaginées auparavant.
OK donc on s’y colle :
Etape 1 : Aller au fond de soi (l'épreuve du triptyque)
Pour construire ta marque personnelle, découpe ton identité en 3 thèmes :
- Tes intérêts (ou passions)
- Tes compétences
- Ta personnalité : Tes valeurs, tes qualités humaines, ton histoire personnelle

C’est sur ces 3 sujets que tu vas communiquer.
Parler de ton job et de tes compétences te donne de la crédibilité et le statut d’expert.
Parler de tes intérêts et passions te donne un côté authentique
Parler de tes valeurs, ton histoire te donne un côté humain dans lequel on va s'identifier et t’apprécier.
Mets en avant ton background !
Par exemple, si on faisait ma marque personnelle :

Je suis direct, j’écris comme je parle et ai l’ambition de voir très grand, peu importe le projet.
Pour mes compétences, je suis expert en création d’entreprise et Go-to-market, en création de contenu et en organisation.
Enfin, concernant mes centres d’intérêts, tu trouveras ici ceux qui sont peu communs et où je passe un temps extraordinaire comparé à la norme.
Etape 2 : Trouver son combat (et sa futur cible)
Maintenant que l'on a listé notre triptyque et choisi les thèmes sur lesquels parler, il est temps d’articuler tout ça avec le framework “MVP” :
- Mission
- Vision
- Purpose
Ta Mission, c’est la rencontre entre ce que tu fais de mieux - tes compétences - et ce que tu combats - ton ennemi.
Ta Vision, c’est ce que tu veux accomplir avec ton contenu. En gros : l’objectif à long terme que tu t’es fixé.
Ton Purpose (Raison d’être), c’est l’impact que tu veux avoir sur le monde.
Par exemple, voici mon MVP :
Tout part de mes 4 valeurs que j’ai transmise à mon Startup Studio La Chapelle :
1 - ALWAYS GIVE FIRST
2 - DISCIPLINE TO PERFORM
3 - TRUST YOUR SQUAD
4 - IT'S ALL ABOUT FUN
Mission : “Nous sommes les meilleurs co-fondateurs possibles et un unfair advantage pour nos futurs associés”
Vision (ce que tu veux accomplir)“ Nous voulons créer 30 boîtes dans les 10 prochaines années”
Purpose, ou raison d’être (l’impact que tu veux avoir sur le monde). “Nous voulons rendre à l’entrepreneuriat ce que celui-ci nous a apporté”
Etape 3 : Trouver ses 1,000 true fans
Maintenant que l'on a notre marque personnelle posée sur papier, il est temps de réfléchir à ton ou ta futur lectrice.
En général, on commence toujours de la même manière : on veut toucher tout le monde.
Erreur 😅
Mais ce que l’on veut, ce n’est pas une masse informe, passive et volatile.
Ce que l’on recherche, c’est une audience.
Une audience qui s’engage. Une audience qui revient. Une audience qui aime ta marque, et en parle autour d’elle.
C’est toute la puissance du concept de 1000 True Fans, développé par Kevin Kelly.

Le principe ?
Toute marque a commencé à 0. Celles qui ont perduré sont celles qui ont commencé avec seulement 1,000 abonnés.
Les caractéristiques de ces 1,000 abonnés ?
Leur amour pour la (ta) marque et le combat. C’est eux que tu retrouveras sur Linkedin à te défendre bec et ongles sans même leur avoir demandé. C’est eux qui iront vendre et te recommander à leurs amis.
C’est eux que tu dois trouver. Et que tu dois satisfaire au point d'en faire tes meilleurs ambassadeurs.
C’est aussi simple que ça.
L’inconvénient quand ta marque est encore inconnue au bataillon, c’est qu’il peut s’avérer difficile d’identifier au premier abord les traits communs de celles et ceux qui constitueront, à terme, ton audience.
La seule solution : avancer le plus vite possible
Et laisser les contours de ton audience se dessiner d’eux-mêmes.
Résumé
- Pour construire ta marque personnelle, découpe ton identité en 3 thèmes : Tes intérêts, Tes compétences, Ta personnalité et valeurs
- Pose sur papier ton MVP pour trouver ton combat (mission, vision, purpose)
- Toute marque a commencé à 0. Celles qui ont perduré sont celles qui ont commencé avec seulement 1,000 abonnés extrêmement engagé. Trouve tes 1,000 fans.
Les conseils de Louis Pille pour devenir mémorable :

Voici mes conseils pour devenir mémorable (à votre échelle) :
- Soyez authentique : Ne cherchez pas à être quelqu'un que vous n'êtes pas, ça va très vite se voir et nuira à votre crédibilité.
- Partagez des contenus pertinents : Choisissez des sujets qui intéressent votre communauté et qui sont en lien avec votre domaine d'expertise. Et apportez un maximum de valeur sur ce domaine : Ebooks, Newsletter, Vidéos Youtube, etc.
- Créez du contenu original : Observez ce que les 3/4 des gens font dans votre domaine et faites complètement l’inverse. Les 3/4 des artistes 3D font des visuels artistiques, je fais des visuels de la vraie vie, avec mon personnage. (astronaute ou moi en 3D).
- Soyez régulier : Trouvez un domaine qui vous passionne pour publier 2 fois plus que les autres. Il n’y a pas de secret, vous devez publier du meilleur contenu que les autres, en plus grande quantité.
- Créez votre univers / identité visuelle : Les gens sont sur-sollicités, se créer un véritable univers vous aidera à vous démarquer et devenir top of mind de votre domaine. (logos, couleurs, mascottes, etc.)
- Surfez intelligemment sur une entreprise avec une large audience : créez un contenu qui met en avant une entreprise qui vous plaît et qui correspond à votre univers. La première fois que j’ai fait ça, c’était pour la marque Respire. ET j’ai eu énormément de gens me dire :”ah c’est toi qui a fait cette créa pour Respire”
- Trouvez votre sauce secrète : Les rappeurs ont une forte maîtrise de cette stratégie. Ils ont leur propre formule qui leur permet d'être facilement identifiables. Pour ma part, j'ai créé une mascotte, l'astronaute Pille, qui exprime à haute voix ce que je pense tout bas. Bien que mon compte LinkedIn ait été supprimé, je reçois régulièrement des messages comme celui-ci : "J'ai vu un astronaute lorsque je me baladais avec ma femme ce week-end, et j'ai immédiatement pensé à toi".
- Soyez clivant (mais pas trop non plus) : Si vous dîtes : “Je suis pour un monde avec plus de liberté, et le modèle économique d’un freelance me correspond le plus.” Ça passera toujours mieux que “je ne comprends pas les salariés, ils bossent pour un patron, la honte”.
- Créez des interactions : C’est toujours plus compliqué d’avoir de l’interaction. Pour ça, vous devez agir comme dans la vraie vie, quand vous voulez échanger avec plusieurs personnes. Vous devez poser des questions pertinentes et sincères.
- Les appels à l'action du type "Et toi, qu'en penses-tu ?" ne sont pas efficaces car tout le monde les utilise et on perçoit qu'ils ne sont pas sincères et que l'on se moque clairement de la réponse.
- Pour devenir mémorable sur les réseaux sociaux, il est primordial de créer des visuels marquants. Les utilisateurs qui ne tirent pas parti des images sont à la ramasse. Les images et les montages sympas restent plus facilement gravés dans les mémoires que de simples textes. Si vous avez besoin de contenu visuel, n'hésitez pas à me contacter.
Brique 1 : Trouver sa singularité
CHELOU IS THE NEW NORMAL.
A quoi pensent les gens quand ils entendent votre nom ?
A quoi pensent les gens qui ne sont pas dans la même pièce que vous ?
Dans mon cas : j’ai accentué sur “Le mec qui a co-fondé 6 boîtes à +1M€ dès la 1ère année”

Rappel :
3 piliers pour ta marque personnelle :
1 - Tes compétences
2 - Qui es-tu ? (Personnalité)
3 - Tes intérêts
C’est sur ces 3 sujets que tu vas communiquer.
Parler de ton job et de tes compétences te donne de la crédibilité et le statut d’expert.
Parler de tes intérêts et passions : Cela te donne un côté authentique
Parler de tes valeurs, ton histoire (ton background) te donne un côté humain dans lequel on va s'identifier et t’apprécier.
Tes compétences :
Pourquoi quelqu’un aurait envie de bosser avec toi ?—> parce qu’on t’aime bien ou parce que t’es un expert dans ton domaine ?
Construire une image d’expert : Tes prospects doivent te voir régulièrement
Le défi de tes contenus ? Répondre aux problématiques de tes (futurs) clients
Qui es-tu ?
Dans mon cas j’ai accentué sur :
- J’ai un track record (6 boites à + d’1M)
- Mais j’ai aussi violemment viandé une boîte qui faisait 4M€ de CA (background)
- Je suis un Starter et non un Scaler avec une bonne expertise Sales
- J’aime transmettre et recevoir du savoir
- J’aime l’organisation et la productivité
- J’écris comme je parle / assez brut de décoffrage
- J’ai réussi à monter une belle communauté sur Linkedin.
Chacun de ces piliers peut être volé par pleins de personnesMais mis bout à bout : ce cocktail est propre à ma marque personnelle.
C’est ce qui m’identifie.
On a des compétences mais on est aussi un personnage. L’audience doit les connaître et aimer les deux.
Important : Ne pas avoir peur d’être jugé / d’être clivant.
Maintenant, rentrons encore + dans le détail dans la prochaine partie :
Brique 2 : Choisir les grandes thématiques de sa marque personnelle
Si tu postes en vendant ta came, c’est perdu d’avance.
Je te conseille de choisir 3 grandes thématiques principales (même si bien entendu : rien ne t’empêche de parler d’autres choses !).
Ces grandes thématiques seront l’ossature de ton futur planning édito.
Commençons avec la célèbre Méthode TOFU - MOFU - BOFU pour poser les bases.
Disclaimer : j’ai commencé avec cette méthode, que je n’utilise plus aujourd’hui.
DÉFINIR TON FUNNEL :
1 - Sujets Top-of-funnel (TOFU) : thématiques mainstream et qui va parler à beaucoup de monde sur des thématiques mainstream (bien-être au travail, parité hommes-femmes, environnement, etc.). Ce sujet doit te tenir à coeur et tu dois être en mesure de partager des opinions solides et éclairées.
Les posts Top-funnel génèrent de la visibilité (trafic)
2 - Sujets Middle-of-funnel (MOFU) : thématiques plus spécifiques liées à ton domaine d’activité, donc sur des thématiques plus spécifiques : entrepreneuriat, marketing, études supérieures...
Ces thématiques te permettent d'affiner ton audience et de te positionner comme figure de référence sur ces thématiques. (crédibilité)
3 - Sujets Bottom-of-funnel (BOFU) : thématiques de niche pour forger ton expertise /autorité dans un domaine : ici tu t’adresses à ton client idéal.
On va être ici sur des thématiques de niche. Ces posts n'ont pas pour objectif de générer une forte portée organique, mais de te forger ton statut d'expert.
Les posts Bottom-funnel génèrent de la légitimité / preuve sociale (auprès de vos clients)

Benoît Dubos lui, parle d'une nouvelle stratégie, les 4L :
- Love : envoyer de l'amour, célébrer des victoires
- Laugh : faire rire (LinkedIn n'est pas nécessairement boring)
- Life : parle de ton passé, documente ton présent et projette son futur
- Lift : élève ton audience, fais-la grandir, partage-leur tes apprentissages
Perso, je sais que je veux parler principalement d’entrepreneuriat, d’organisation, de Linkedin et de mes partenaires.
Mais je ne m’impose pas un planning particulier entre ces différentes thématiques désormais.
Et enfin, si j’ai envie de parler de Foot, Padel, Cinéma ou autre, rien ne m’en empêche.
Au contraire, cela permet de diversifier son contenu et d’amener de la diversité dans son planning édito.
Et je peux me le permettre surtout parce que je poste tous les jours (parfois 2x).
Brique 3 : Quel tone of voice ?
Sur LinkedIn, tout le monde parle de “créer votre tone of voice”.
Mais pourquoi ?
Pour moi, c’est simple : c’est ta façon de parler qui va aider les gens à se souvenir de toi.
Et c’est important, car sur LinkedIn, il y a vraiment beaucoup de monde.
En créant ton propre tone of voice, tu vas :
1️. Te différencier de la concurrence : Les gens vont se souvenir de toi, de ta façon de parler, et ça va faire la différence.
2️. Tisser une relation de confiance avec ta communauté : Quand tu as un tone of voice spécifique, les gens savent à quoi s’attendre de toi. C’est rassurant, et ça va créer de la confiance.
3️. Être plus efficace dans tes messages : Quand tu as un tone of voice spécifique, tu sais exactement comment parler à ta communauté. Et ça va te permettre de mieux communiquer, et donc d’être plus efficace.
4️. Prendre plaisir à écrire : Quand tu as un tone of voice qui te correspond, ça va te donner envie d’écrire. Et ça, c’est vraiment cool.
Du coup : Au diable le ton monotone d’un blogueur du dimanche 😅
Pour info, on a créer un nouveau tool à LA CHAPELLE avec Yohan Callet (mon bras droit) : RedactAI.

Module 3 : Comprendre l’art du copywriting
Intro : Rappel de définition du copywriting
L’art du Copywriting
Le copywriting : c’est l’art d’écrire pour vendre et transformer tes mots en euros.
De créer de l’engagement et d’entraîner une action, que ce soit un clic sur un lien, un follow ou un achat.
C’est dur d’écrire un message attrayant, accrocheur, et irrésistible.
Pourtant c’est exactement le rôle du copywriting : susciter l’attention, engager une communauté et la faire passer à l’action (clic, achat, etc…)

TU ÉCRIS POUR DES GENS, PAS POUR UN ALGORITHME.
Rappel important : La règle des 3x1
- 1 idée par post
- 1 info par phrase
- 1 fonction par mot
La concision, l’efficacité et la structure de tes posts vont faire TA FORCE.
VA À L’ESSENTIEL ET NE TE JUSTIFIE PAS.
Tout élément qui n'est pas nécessaire à 100% doit être enlevé.
Ça peut concerner un mot (surtout les adverbes 😅), une idée ou une phrase.Ils polluent la bonne compréhension du texte et ajoutent une charge cognitive inutile àton lecteur.
3 mots d'ordre : clarté, sincérité, transparence
- Clarté. Tu dois pouvoir résumer ton propos en une phrase.
- Sincérité. Tu n’es pas ici pour jouer un rôle. Sois toi-même.
- Transparence. Présente tes idées telles qu’elles sont. Sans artifice. Il y a un énorme premium à l’authenticité.
Un post n'est pas une dissertation: T’es plus à l’école mon pote 😎Tu es là pour exprimer un point de vue.
Écris comme tu parles et mets du rythme.
Ton style sera plus fluide, plus simple et plus intelligible. Tes idées seront mieuxcomprises. Et la proximité avec ton audience sera plus aisée.
Il y a 4 types de contenus pour inciter les gens à te suivre :
1 - Les posts inspirationnels
2 - Les posts éducatifs
3 - Les posts divertissants
4 - Les post informatifs
Ton post doit absolument répondre à l’un de ces 4 purposes !
Ils ont un but commun : augmenter ta visibilité et ton nombre d’abonnés.
Pour aller plus loin :
👉 Divertir
Linkedin is the new Facebook avec un algorithme qui permet de toucher desgens qui ne font pas partie de ton réseau.Les posts divertissants te permettent d’élargir ton public en misant sur la viralité.
Exemples :
👉 Instruire
Apprendre des choses à tes lecteurs est un cercle vertueuxAvec les commentaires des experts de ton secteur tu vas toi-même apprendre de nouvelles chosesEt les questions de ton audience vont te donner de nouvelles idées de posts.
Exemples :
👉 Inspirer
Permet de créer un lien et une empathie entre toi et ton audience. En te livrant, les gens découvrent ta réelle personnalité et seront enclins à engager une conversation qui sera peut être un déclencheur d'opportunités.
Exemples :
Les 10 règles de l'écriture sur LinkedIn théorisées par Scalezia®
1) Tu écris pour des gens, pas pour un algorithme
Oublie les micro-optimisations. Si ton post plaît aux humains, il plaira aux robots.
Concentre-toi sur l’essentiel : Intriguer, Instruire, Inspirer, Divertir (ce sont des curseurs, pas des options.)
2) La règle des 3x1
- 1 idée par post - 1 info par phrase - 1 fonction par mot
La concision, l’efficacité et la structure de tes posts vont faire BRRRRR.
3) Tout élément qui n'est pas nécessaire à 100% doit être enlevé
- Ça peut concerner un mot, une idée ou une phrase. Ils polluent la bonne compréhension du texte et ajoutent un charge cognitive inutile à ton lecteur.
- Un conseil : si tu te surprends à développer une idée qui diverge de ton idée principale, fais-en plutôt un post dédié.
4) 3 mots d'ordre : clarté, sincérité, transparence
- Clarté Tu dois pouvoir résumer ton propos en une phrase.
- Sincérité Tu n’es pas ici pour jouer un rôle. Sois toi-même.
- Transparence Présente tes idées telles qu’elles sont. Sans artifice.
5) Un post n'est pas une dissertation
- Tu es là pour exprimer un point de vue. La nuance se fait dans les commentaires.
- Thèse A̶n̶t̶i̶t̶h̶è̶s̶e S̶y̶n̶t̶h̶è̶s̶e
6) Structure ton propos
- Commence par une accroche forte et intrigante
- Continue avec un développement, instructif, divertissant et inspirant
- Finis sur un punchline ou Appel-à-l’action engageant
7) Les adverbes sont interdits
- Ils camouflent des informations beaucoup plus concrètes.
- A̶b̶s̶o̶l̶u̶m̶e̶n̶t S̶u̶b̶r̶e̶p̶t̶i̶c̶e̶m̶e̶n̶t F̶o̶l̶l̶e̶m̶e̶n̶t D̶u̶r̶a̶b̶l̶e̶m̶e̶n̶t C̶o̶n̶c̶r̶è̶t̶e̶m̶e̶n̶t
8) Écris comme tu parles
- Ton style sera plus fluide, plus simple et plus intelligible. Tes idées seront mieux comprises. La proximité avec ton audience sera plus aisée.
9) Des phrases courtes
- Les points rythment ton propos. Créent de la musicalité. Jalonnent tes idées. À l’inverse, une phrase trop longue les noie.
- Deux règles à suivre : • Des phrases de 10 à 12 mots maximum • Pas plus de 2 virgules par phrase
10) Les 5 voyelles
Un post doit être:
- Analytique. Proposer un prisme de compréhension d’un phénomène donné.
- Expérientiel. Partager une expérience personnelle.
- Inspirationnel. Donner envie au lecteur de passer à l’action.
- Observateur. Relater des faits que la plupart n’ont pas remarqués.
- Utile. Il doit laisser le lecteur plus instruit, divertit ou inspiré.
Brique 1 : Les accroches
Write powerful Hooks or die trying.

L’accroche, c’est la première phrase de ton post !
En gros, c’est ce que ton lecteur va lire en premier.
Dans la vente, tu as 3 secondes pour convaincre ton prospect. D’où l’importance de te focaliser sur ta phrase d’accroche.
Si le lecteur a l'impression de perdre son temps pendant qu'il lit ta phrase d'accroche, il ne lira pas le reste de ton post.
C’est comme quand tu visites un appart : tu sais dans les 1ère seconde si tu vas le prendre ou pas 😇
1 - Accroche :
3 lignes sur mobile, 5 ligne sur Desktop
Un postulat simple, clair et clivant
2 - Objectifs :
Interrompre la mécanique de scroll machinalJamais une question > Toujours une affirmation
3 - Un Call-to-click :
Objectif : Rendre inévitable le clic sur “Voir plus...” en l’invitant explicitement.
4 - Structure ton propos
Commence par une accroche forte et intrigante.Continue avec un développement, instructif, divertissant et inspirant.Fais toi kiffer avec quelques emojis 😏
Finis sur un punchline ou Appel-à-l’action engageant.
5 - Des phrases courtes
Les points rythment ton propos. Ils créent de la musicalité. Jalonnent tes idées. À l’inverse, une phrase trop longue les noie.Deux règles à suivre :
- Des phrases de 10 à 12 mots maximum
- Pas plus de 2 virgules par phrase.
Une bonne accroche (hook) doit remplir les fonctions suivantes :
- Susciter une émotion primaire (curiosité, peur, indignation, colère, espoir...)
- Poser la thématique et le propos du post
- Mentionner explicitement la valeur proposée
- Donner envie de cliquer sur “Voir plus…” pour lire la suite
- Option 1 : faire une promesse dès la 1ère ligne Exemples :"Comment devenir une brute en SEO""Comment devenir une brute en Google Ads""Comment automatiser 100% de ta prospection""Bref. T’es vraiment pas prêt."
- Option 2 : instaurer une tension narrative en amorçant une histoire dont la thématique est posée dès le début (combo situation initiale + élément perturbateur dès les 1ères lignes, c'est parfait) - mais c'est plus dur à faireExemple :"Je ne suis pas le plus futé de la bande.
Pourtant j’ai…"
Une bonne accroche se structure en 3 étapes :
- Postulat simple, clair et clivant
Objectifs :
- Interrompre la mécanique de scroll machinal de l’audience en générant une émotion primaire forte (curiosité, surprise, indignation, colère ou joie).
- Positionner la thématique du post de façon explicite par l’utilisation des bons mots-clés.
- Mentionner un problème et/ou une solution pour que l’audience cerne l’opportunité (la valeur potentielle) offerte pas le post.
Exemples : “23 vérités sur l’entrepreneuriat que j’aurais rêvé connaître quand j’ai débuté :"“Le plus dur en entrepreneuriat ? Atteindre le 1er million.”“J’ai une formule secrète pour écrire des posts LinkedIn qui cartonnent.”“Je déteste Amazon. C’est viscéral.”
- Agiter le problème
Objectif : Rendre le problème et/ou la solution d’autant plus palpable par l’intensification de l’émotion primaire générée ou l’ajout d’une information supplémentaire.
Exemples : “Et dont aucun cours de mon MBA n’a parl锓Et tu peux faire pareil.”“Maîtriser cette plateforme est un super-pouvoir.”
- Call-to-click
Objectif : Rendre inévitable le clic sur “Voir plus…” en l’invitant explicitement.
Exemples : “Mes 5 méthodes à 25 millions de vues/an :””13 techniques pour dominer ton marché comme Jeff Bezos ↓”5 étapes :””Storytime 👇”
Quelques exemples d’accroches qui fonctionnent :
Merci Laurine BEMER ❤️

1 - Pourquoi est-ce que personne ne parle de [le plus gros mensonge dans ton domaine] ?
2 - La vérité, c'est qu'il n'existe que [nombre] solution(s) dans [ton domaine d'activité].
3 - Ce qu'on ne vous dit pas dans/sur [ton secteur d'activité]. Passer de [X résultats] à [Y résultats] en [temporalité].
4 - Si votre client vous dit [mensonge courants des clients], c'est qu'il est temps de rompre la collaboration.
5 - Vous n'êtes pas seul à détester [truc que tu détestes le plus]. Ce que je vais vous dire à propos de [ton secteur d'activité]ne va pas vous plaire.
6 - Si j’étais toi, je ne voudrais pas passer à côté de la seule publication qui me dira la vérité aujourd’hui...
7 - Attirer ses clients naturellement dans [ton secteur d'activité] devient un jeu d’enfant avec cette méthode.
8 - X façons de + [bénéfice client] :
“3 façons de doubler tes ventes en une journée”“4 choses à ne pas oublier, si tu veux obtenir de la visibilité”
9 - Comment + bénéfice client :
(j’aime moins, mais pour débuter c’est pas mal)
“Comment se placer en tant qu’expert quand on débute ?”“Comment augmenter sa visibilité aussi rapidement que la dette de la France ?”
“Comment j’ai réussi à passer de 1.200€ par mois à 5.000€”
10 - Si + problématique client :
“Si tu penses que percer sur Linkedin c’est compliqué, j’ai quelque chose pour toi”“Si la seule chose qui t’anime c’est l’argent, ton business risque de couler”“Si tu es à la fois créateur et consommateur de contenu : ce post va t’aider”
Brique 2 : La structure du Post
Les gens qui te suivent n’ont que 4 raisons de Liker tes posts. Si tu les connais, tu peux cracker n’importe quel réseau social.
Les voici :
1) Connivence
Input : Fais-toi leur porte-voix en exprimant ce qu'ils peinent à exprimer.
Output : Ils likent, commentent, partagent pour témoigner leur approbation.
Exemple : Pousser un coup de gueule sur une cause (type écologie, parité homme/femme).
2) Soutien
Input : Tu racontes une péripétie qui t’est arrivée (et sa résolution).
Output : Les gens likent par compassion, empathie ou effet miroir.
Exemple : Raconter ma liquidation judiciaire de l’une de mes boîtes en 2019.
3) Réciprocité
Input : Tu publies un contenu qui donne un maximum de valeur.
Output : Les gens likent pour t’en remercier.
Exemple : Ma méthode d’organisation pour passer de 0 à 1M efficacement.
4) Mindfuck
Input : Tu abordes un sujet de fond avec un angle original et inattendu.
Output : Les gens likent (et commentent) pour témoigner leur surprise.
Exemple : Tu pars d’un postulat consensuel pour démontrer qu’il est à côté de la plaque.
Le paradoxe ?
Un post de mindf*ck aura toujours moins de portée qu’un post de connivence. Mais générera plus de revenus à long terme.
Mais ce n’est pas grave. Au contraire.
Car tous se nourrissent les unes les autres :
1 - Les posts de connivence génèrent viralité
2 - Les posts de soutien génèrent de l’attachement
3 - Les posts de mindfuck génèrent une forte crédibilité
4 - Les posts de remerciement génèrent légitimité et réciprocité.
Lé clé : apprendre à jongler avec ces 4 types de contenus.
📚 Les types de posts avec leurs exemples (par Benoit Dubos de Scalezia)
- Apport de valeur (exemple)
- Retour d'expérience (exemple)
- Lead Magnet (exemple)
- Célébration (exemple)
- Storytelling (exemple)
- Sondage (exemple)
- Hybride (exemple)
- Humour (exemple)
- Curation (exemple)
- Meme (exemple)
Brique 3 : Les 10 meilleurs Frameworks
Voici un Framework que j’ai piqué à la talentueuse Valentine Sauda (la boss de Linkedin) que je t’invite à suivre ici : https://www.linkedin.com/in/valentine-sauda/
1 - La phrase d’accroche → PB est catégorique, tutoie et apporte un chiffre marquant dès la 2e ligne. Bingo, je clique sur “voir plus”.
2 - L’agitation → là tu comprends qu’il y a une réelle urgence à être rentable, il crédibilise son propos pour te donner l’envie de connaître sa solution.
3 - L’apport de valeur → l’auteur te montre qu’il est rodé, qu’il a de l’expérience et t’intègre dans son discours car tu as sûrement déjà testé ces techniques.
4 - La légitimité → PB ne se pose pas la question, il affirme qu’il a la solution. S’il avait ajouté un “peut-être” ou “haha j’espère” ça n’aurait pas été aussi puissant.
5 - L’appel à l’action → clair net et précis, tu comprends rapidement l’action à faire pour obtenir la valeur proposée.
6 - Le FOMO → Fear Of Missing Out ou la peur de manquer quelque chose, ce biais cognitif permet de créer un sentiment d’urgence : tu commentes immédiatement.
Voici personnellement les 10 Frameworks que j’utilise (mais que je n’ai pas inventé naturellement !)
1) AIDC : Attention - Intérêt - Désir - Conclusion
Objectif : C'est un framework utile pour ceux qui souhaitent partager des connaissances et développer leur crédibilité.

Lien du Post d’exemple : https://bit.ly/44rzntg

2) PAS : Problème - Agitation - Solution
Objectif : moins connu (et moins utilisé) mais il a l'avantage d'aller droit au but.


Lien du Post d’exemple : https://bit.ly/3npBfCi

3) AIDA : Attention - Intérêt - (preuve) - Désir - Action
Objectif : C’est sûrement la méthode la plus utilisée et la plus connue.

Lien du Post d’exemple : https://bit.ly/3hW5ZYg

4) Framework Twitter
Objectif : format ultra court qui peut être lu sans avoir besoin de "voir plus".
Exemple d’un post que j’ai récemment publié : https://bit.ly/3nmifVi
Marketing en 2023 :
1) Faire une pub dans le métro
2) Dire sur Linkedin qu’on va faire une pub dans le métro.

5) La liste au Père Noël
Objectif : Sur Linkedin, on n’achète pas à ceux qui vendent, on achète à ceux qui donnent : objectif visibilité et crédibilité
Lien du Post d’exemple : https://bit.ly/3nyC7o3

6) La minute Entertainment
Objectif : Divertir et faire de la visibilité

Lien du Post d’exemple : https://bit.ly/42qdeKc

7) Le bon samaritain & Lead Gen
Objectif : Visibilité et Crédibilité et Acquisition


Lien du Post d’exemple : https://bit.ly/3oYwzDB

8) Le retour d’XP : les erreurs
Objectif : Visibilité, authenticité et Crédibilité


Lien du Post d’exemple : https://bit.ly/3LVoo3W

9) L’envers du décor
Objectif : Visibilité, authenticité et Crédibilité

Lien du Post d’exemple : https://bit.ly/422KwyZ

10) La méthode South Park
🥐 1. Un postulat
🥐 2. Mais
🥐 3. Alors
🥐 4. Sauf que
🥐 5. Donc
Exemple d’un post de Benoit Dubos avec cette méthode South Park :
Comment rendre tes posts LinkedIn captivants grâce à South Park 🤔
...et à 5 mots (oui).
Pour générer 5 millions de vues et 15,000 leads en 8 mois 🤯
👇
Quand j’ai commencé à poster sur LinkedIn, j’étais perdu.
Le flou complet…
Sauf que j’avais un atout :
Une bonne connaissance de la psychologie humaine.
Mais aussi des ressorts qui rendent une histoire fascinante.
Alors, j’ai puisé dans mon expérience.
Sur LinkedIn, il faut aller vite.
La qualité du contenu ne suffit pas.
Elle est une commodité.
Pour une raison très simple :
L’attention y est faible. Et la concurrence rude.
C’est là que m’est revenu une anecdote.
La technique d’écriture derrière les épisodes de South Park.
Lors d’une conférence, les auteurs expliquent que leurs épisodes s’axent autour de 2 mots :
"But" (mais) et "Therefore" (par conséquent).
Chaque intrigue n’est qu’un enchaînement de ce diptyque.
Qui leur permet de maintenir une intnsité élevée et l’attention de l’audience.
Je l’ai testée.
Et je peux te dire une chose : ça fonctionne comme jaja 💥
Sauf qu’il y a un hic.
À l’échelle d’un post, cette technique peut vite devenir indigestes.
Alors, je l’ai étoffée.
Aujourd’hui, tous mes posts sont un enchaînement de 5 étapes :
🥐 1. Un postulat
🥐 2. Mais
🥐 3. Alors
🥐 4. Sauf que
🥐 5. Donc
À répéter autant de fois que nécessaire.
Jusqu’à l’appel à l’action final.
Et mes résultats parlent d'eux-mêmes.
En 6 mois, mes posts ont généré :
- 5M de vues (+100% par rapport à 2020)
- 15000 leads
- +12000 followers
Pourquoi cette structure marche aussi bien ?
Parce que chaque phrase crée une nouvelle tension.
Que la phrase suivante vient soulager.
Et ainsi de suite.
J’appelle ça « l’effet accordéon ».
Bilan : on ne peut pas s’arrêter de lire.
Sauf qu’à la fin, il faut bien terminer en beauté.
Du coup, je m’y colle :
Il y a 2 mois, j’ai donné une conférence à l’Incubateur HEC - Paris.
Où je partage toute mon savoir en copywriting (ou l’art d’écrire pour vendre).
Devant 850 personnes 😱
J’y donne TOUT : les bases, méthodes et bonnes pratiques.
Qui me permettent de générer plusieurs centaines de leads chaque semaine.
Tu veux voir l’épisode ?
👉 Like le post (pour la force ❤️)
👉 Clique sur le lien en 1er commentaire
Brique 4 : Partir viral (presque) à tous les coups
Exemple avec le post de Benoit Dubos quand il a sorti mon épisode dans son Podcast :
Écrire un post LinkedIn viral
2046 likes.
250164 vues.
152 commentaires.
2441 clics.
5000+ écoutes.
900+ inscrits sur le Campus.
80,000€ de pipe généré pour nous.
80,000€ de pipe généré pour notre invité.
Ce sont les chiffres de MABOULE du lancement du dixième épisode du podcast, Les Jeunes Branches ou j’étais invité.
Tout ça en un seul et unique post LinkedIn :
Retour et analyse :

Tu l’as compris : on arrive à la partie caliente. Celle du gros copywriting comme on l’aime.
L’objectif ici : faire naître chez ceux qui lisent ton post cette irrésistible envie d’aller consommer ton contenu à fort effet cumulé.
Pour ce faire, tu dois appréhender ton contenu comme un produit à part entière.
Avec une audience-cible (à s’adresse-t-il ?).
Une promesse (quel problème résout-il ?).
Des fonctionnalités (qu’y a-t-il dedans ?).
Si bien que ton post, lui, en devient la page de vente, dont le rôle est de rendre le clic inévitable.
Pour y parvenir, tu dois inclure à ta prose un certain nombre d’ingrédients :
- Une structure engageante
- Une émotionnalité forte
- Des données logiques.
1) Une structure engageante
Ton post doit attirer, engager, retenir et convertir. Dans cet ordre.
Nous devons donc l'entamer au moyen d'une accroche puissante et efficace.
Ton but est simple : interrompre le scroll passif de l’utilisateur, et lui donner envie de cliquer sur “Voir plus” pour lire la suite du post.
Dans ce cas précis, l’action se déroule en 4 parties :
1) La question “Le plus dur en entrepreneuriat ?” énonce le thème et la problématique, tout en créant une première tension.
2) “Atteindre le 1er million” apporte une élément de réponse, agite le problème (car oui, un million, c’est beaucoup), et envoie au lecteur le message implicite que dans le post, chaque question trouvera réponse.
3) “Ce type l’a fait. Avec 6 boîte différentes” crée un effet de surprise et amène une tension narrative, point essentiel d’un post viral (on y reviendra).
4) La photo, quant à elle, intensifie l’effet de surprise. Soit on connaît Hugo, et on veut savoir ce qui est dit de lui, soit on ne le connaît pas, et on se demande d’autant plus ce qu’il nous veut.
Résultat ? Un clic quasi compulsif sur le “Voir plus…”.
On en arrive ensuite à la partie suivante, celle du développement :

La première ligne satisfait la tension précédente : on sait désormais comment s’appelle l’homme sur la photo.
La suite continue de le légitimer, avec un emploi soutenu du champ lexical de l’excellence, et une mention de chiffres concrets qui appuient cesaffirmations.
Jusqu’à la création d’une nouvelle tension, en mentionnant l’idée d’une méthode, qui nous enjoint à lire la suite :

C’est seulement à ce moment qu’intervient la mention de l’épisode des Jeunes Branches, le contenu additionnel dont le post fait la distribution.
S’ensuit une nouvelle tension narrative “on a passé notre temps à planifier le lancement de notre boîte”, amplifié par la phrase suivante, qui amène des notions tangibles.
Il s’agit, d’ailleurs, un autre point essentiel à retenir : le cerveau humain décide avec ses émotions, puis se justifie avec de la logique.
Ton audience est prise dans une tension perpétuelle entre ses émotions et sa logique. Pour qu’elle réalise l’action voulue, tu dois jouer de cette tension de façon équilibrée.
D’où cette alternance discontinue entre composantes émotionnelles (ici, une histoire) et composantes factuelles (chiffres, notions, arguments).
On en arrive à la partie suivante :

Ici, on enfonce encore un peu le clou en énumérant les enseignements notoires de l’épisode.
Et on crée, par la même occasion, une nouvelle tension : l’envie d’en connaître le contenu.
Une envie accentuée par les phrases suivantes.
À ce stade, la part de ton audience qui se trouve encore en train de lire ton post est comme verrouillée.
La raison ? La rencontre entre deux biais cognitifs : l’escalade de l’engagement, et le biais de cohérence.
On en arrive à l’ultime partie de ce post :

L’appel à l’action.
À ce stade, ton audience sait une chose : elle veut ton contenu.
Il te revient la tâche de lui indiquer comment l’obtenir.
Cette action doit être :
- Aussi clairement énoncée que possible
- Facile à réaliser et réalisable dans l’instant
- Aligné avec le niveau d’engagement de l’audience.
Dans ce cas précis, le post invite à cliquer le lien en premier commentaire, afin d’éviter une sanction de l’algorithme (qui n’est pas fan des liens sortants).
Et voilà le travail.
Ton objectif maintenant : réitérer le processus suffisamment de fois, sur une durée suffisamment longue.
Car n’oublie pas une chose : les déterminants de réussite majeurs sur les réseaux sociaux ne sont ni le talent, ni les compétences.
Mais la régularité, la fréquence et la pertinence.
C’est un sport bien plus qu’un art. Avec ses méthodes, ses outils et ses bonnes pratiques.
Et surtout : sa rigueur quotidienne.
Module 4 : L’organisation parfaite
Intro : Publier 1 post LinkedIn par jour sans s'épuiser.
Le secret des gens les plus créatifs : 50% du travail est fait en amont par un système ultra-centralisé pour noter toutes tes pensées !
Objectif #2ndCerveau 🧠
Le problème c’est pas le travail.
Le problème c’est le mauvais travail.

Prenons mon exemple avec LinkedIn: 👇
Aujourd’hui, c’est Linkedin qui m’apporte la moitié de mes revenus.
Pour seulement 3h de taf par semaine.
👉 Environ 20K€ / mois de marge brute.
C’est pas une blague 😅
Évidemment ça a été beaucoup de travail au début. Mais moins maintenant.
Pourquoi ?
- Parce qu’avec le temps on développe une méthode.
- On pige plus vite les bails.
- On s’améliore.
- On va plus vite.
- On automatise.
- On délègue.
- On exécute et on recommence.
Si je te dis tout ça, tu connais, c’est que je vais te partager la méthode ❤️
Pour télécharger le Playbook dédié c’est par ici : 👉 https://fromsmash.com/Organisation-Linkedin
Plus concrètement encore :
Sur LinkedIn, la clé, c'est de jouer le jeu de la plateforme.
Mais en un minimum de temps
Les 4 outils indispensables
1) Partager du contenu de qualité (la base)
2) Publier des commentaires qualitatifs (valeur ajoutée et/ou humour) les posts des autres. Ceci te permettra de nouer du lien avec d'autres créateurs, qui s'engageront à leur tour sur ton contenu, et de bénéficier de la visibilité de leurs posts. On estime qu'un top commentaire reçoit entre 10% et 30% de la visibilité du post.
3) Engager son audience en DM pour la fidéliser
4) Contacter d'autres créateurs pour nouer du lien. Ceux-ci iront commenter naturellement sur tes posts.
Au final, le bouton "Envoyer un message" est aussi important que le bouton "Publier".
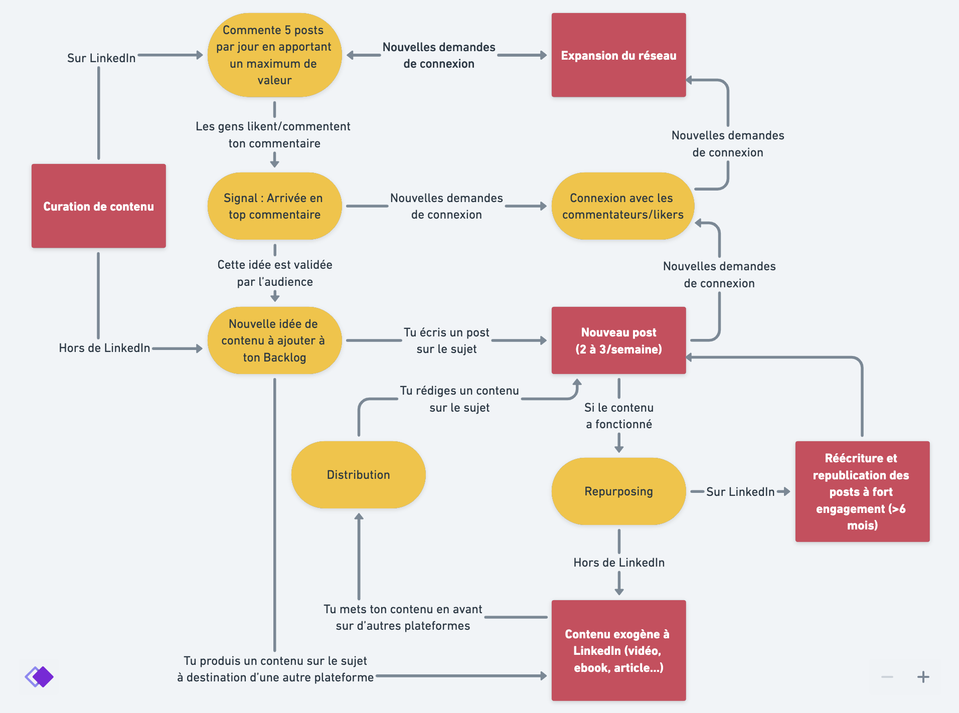
L’Influence Flywheel
Ce modèle en flywheel te permet de servir tes 3 objectifs, de façon concomitante :
1) Ton réseau grossit en continu et de façon qualifiée
2) Ton backlog de contenu est nourri en continu d'idées de qualité
3) Ton audience en bénéficie avec fréquence et intensité.

Ça paraît compliqué à vue d'oeil, mais en réalité, ce modèle est d'une simplicité redoutable :
1 - Tu scrutes LinkedIn et d'autres canaux à la recherche de contenus intéressants2 - Ce faisant, tu nourris ton backlog en idées de contenus pertinentes3 - Tu commentes les posts LinkedIn en apportant un maximum de valeur4 - Tu transformes les commentaires qui reçoivent un fort engagement en un post dédié5 - Ceux-ci s'ajoutent à tes autres contenus6 - Tu transformes les posts qui fonctionnent en contenus exogènes (article, vidéo, ebook, etc.)7 - Tu distribues ces derniers avec de nouveaux posts LinkedIn8 - Recycle tes posts à succès en les réécrivant et/ou en les reformatant (ex. texte → carrousel)9 - Dans le même temps, ton réseau grossit naturellement au gré des gens qui te suivent et qui t'envoient des demandes de connexion.
Et pour le dessert : les 5 tâches que tu dois faire chaque jour
1) Commenter 5 posts par jour au minimum
2) Publier 2 posts grand minimum par semaine, idéalement 3 (1 TOFU, 1 MOFU, 1 BOFU)
3) Engager avec ton audience en DM
4) Élargir ton audience en contactant des profils ciblés
5) Noter toutes tes idées dans un backlog.
Brique 1 : Créer une content factory
Les idées peuvent arriver à n’importe quel moment de la journée donc si tu ne les notes pas, tu les oublieras.

1 - Choisir ses thématiques (on l’a déjà vu)
Mon exemple : J’ai déterminé 6 types de thématiques :
1 - Organisation
2 - Entrepreneuriat
3 - LaChapelle.club
4 - Linkedin
5 - Light
6 - Partenaires

2 - Noter et centraliser toutes ses idées
—> Noter toutes ses idées dans l’outil NOTE.

Conseil : perso j’ai un système de note centralisée sur Note où je note :
- toutes mes idées d’accroches,
- toutes mes idées de sujets.
- classés par thématique
Les idées peuvent arriver à n’importe quel moment de la journée donc si tu ne les notes pas, tu les oublieras.
Vous y notez :
- Vos idées de punchlines
- Vos idées d’accroches
- Vos idées de thématiques
Que vous l'entendiez dans un podcast, une série, un film, une publicité, dans la rue, dans une visio ou autre : Il faut s’habituer à TOUT noter.
Même si c’est parfois de la merde 😅
Voici plusieurs méthodes pour garder un réservoir d’idées pleins à craquer 😎
Déjà 4 choses à savoir sur la créativité :
1) La créativité est un muscle : plus tu l'exerces, plus elle performe
2) Comme tout muscle, la créativité a besoin de récupérer. Repose-toi. Aère-toi. Change de cadre.
3) La créativité, c'est le fait d'associer 2 (ou plus) choses existantes pour en faire une nouvelle. Plus tu consommeras du contenu et multiplieras les expériences, plus tes idées seront nombreuses et fréquentes.
4) La créativité est susceptible. Si tu ne notes pas tes idées avec rigueur, ta créativité baissera mécaniquement.
Méthode User Research :
1) Appelle tes 5 meilleurs clients
2) Demande-leur de te poser toutes leurs questions en lien avec ton expertise
3) Note chacune d'elle dans une spreadsheet
4) Trie-les de la plus fréquente à la moins fréquente
5) Écris un post pour chacune en partant du haut de la liste
Méthode 10/5
Note 10 idées en moins de 5mn (avec timer)
Méthode des 20 conseils
1) Liste 10 à 20 conseils à donner à ton client idéal
2) Fais-en ton tout premier post
3) Détaille chacun des points en un post dédié
Méthode Funnel :
1) Choisis 2-3 sujets TOFU
2) Définis 3-5 sujets MOFU
3) Définis 2-4 sujets BOFU
4) Pour chaque, liste 5 à 10 idées
Selon Scalezia, Les gens qui te suivent n’ont que 4 raisons de Liker tes posts.
Si tu les connais, tu peux cracker n’importe quel réseau social.
Les voici :
1) Connivence
Ton audience réagit pour manifeste son accord avec ta prise de position. Imagine-les dans un stade à scander leur approbation, le poing levé.
Input : Fais-toi leur porte-voix en exprimant ce qu'ils peinent à exprimer.
Output : Ils likent, commentent, partagent pour témoigner leur approbation.
Exemple : Pousser un coup de gueule sur une cause sociétale (type écologie).
2) Soutien
Ton audience réagit pour témoigner son empathie ou son admiration pour une de tes péripéties ou un accomplissement.
Input : Tu racontes une péripétie qui t’est arrivée (et sa résolution).
Output : Les gens likent par compassion, empathie ou effet miroir.
Exemple : Raconter l’énorme conflit que tu as eu avec ton manager.
3) Réciprocité
Ton audience réagit par gratitude et reconnaissance.
Input : Tu publies un contenu qui donne un maximum de valeur.
Output : Les gens likent pour t’en remercier.
Exemple : 20 astuces pour résoudre un problème en lien avec ton expertise.
4) Mindfuck
Ton audience réagit pour exprimer à quel point ta démonstration lui a retourné le cerveau.
Input : Tu abordes un sujet de fond avec un angle original et inattendu.
Output : Les gens likent (et commentent) pour témoigner leur surprise.
Exemple : Tu pars d’un postulat consensuel pour démontrer qu’il est à côté de la plaque.
Le paradoxe ?
Un post de mindf*ck aura toujours moins de portée qu’un post de connivence.
En revanche, il générera plus de revenus à long terme.
Car tous se nourrissent les unes les autres :
- Les posts de connivence génèrent viralité
- Les posts de soutien génèrent de l’attachement
- Les posts de mindfuck génèrent une forte crédibilité
- Les posts de remerciement génèrent légitimité et réciprocité.
- La clé : apprendre à jongler avec ces 4 types de contenus.
Les 3 clés d’un bon contenu : Instruire, divertir, inspirer.
- Divertir, pour que l'audience passe un bon moment
- Instruire, pour élever son niveau de connaissance/compréhension du sujet
- Inspirer, pour lui donner envie d'appliquer ce qui a été enseigné
Ce sont des curseurs, pas des options.
Quelques exemples :
Instruire : Contenu d’analyse, vulgarisation, tutoriel
Divertir : shitposts/memes, Livestreams avec formats légers, ajouter du LOL dans chaque contenu
Inspirer : Storytelling, FAQ
Maintenant qu’on a établi tout ça, on peut s’attaquer au coeur de ce micro-cours.
Prépare-toi : ça va fuser fort.
35 idées de contenus clé-en-main
1- Raconte une anecdote pro
Meilleur moyen ever de transmettre un enseignement à forte valeur ajoutée tout en distillant un pan de ta mythologie personnelle.
Fais l’inventaire des épreuves, réussites, échecs, coups durs, moments de grâce que tu as vécus au cours de ta carrière. Chacun est un contenu à forte charge inspirationnelle (et virale) en puissance.
Bonus : pense à ajouter une photo de toi.
2- Raconte une anecdote perso
Même principe que pour l’idée 1, à ceci près que dans ce cas précis, tu mets en avant ta personnalité dans tout ce qu’elle a, à juste titre, de plus personnel.
N’oublie pas qu’avant les apports de valeur, les grands principes et les jeux de statut, les gens lien avant tout une émotionnalité forte avec d’autres gens.
Le meilleur moyen de créer ce lien ? Oser partager un peu de ton vécu.
Bonus : pense à ajouter une photo de toi.
3- Partage un livre (ou une liste de livre) qui t’a/t’ont instruit sur une thématique donnée
Il n’y a pas plus crédibilisant qu’un livre. En cause ? L’erreur fondamentale d’attribution, un biais cognitif qui enjoint le cerveau à associer à un individu des traits, justifiés ou non, à partir d’une action ou élément qui lui est associé.
Dans ce cas précis, le fait de recommander un livre ou une liste de livres suggère à ton audience que ton niveau de maîtrise du sujet qu’il aborde est supérieur à la moyenne.
Celui-ci contribue donc, de fait, à ton positionnement en tant qu’expert.
4- Décrypte une actualité récente
L’avantage de la plupart des actualités est leur forte charge émotionnelle. T’en faire le relais pour en informer ton audience ou en analyser les rouages est donc un excellent moyen de surfer sur la vague.
5- Partage tes 5 contenus préférés
Le gros avantage de cette idée est à quel point elle est facile à produire. Tu consacres, par définition, un temps conséquent à ta veille et à ta curation de contenu en lien à ton expertise.
Relayer les contenus les plus qualitatifs dont tu as fait la découverte est donc un excellent moyen de produire un contenu à forte valeur ajoutée, le tout de façon récurrente.
6- Partage ta réflexion random du jour
Un moyen simple et efficace d’apporter diversité et originalité à ta ligne éditoriale. Seul impératif : que ton système de prise de notes soit parfaitement en place.
7- Partage un outil qui t’a changé la vie
Les gens raffolent des outils. Les meilleurs formats : un top de tes outils préférés en lien à une thématique donnée, ou une présentation détaillée d’un outil à forte valeur ajoutée.
Attention : dans le second cas, n’appuie pas tant sur ses fonctionnalités que sur le problème qu’il résout.
8- Une actualité récente de ton entreprise
De loin la meilleure façon de faire la lumière sur les avancées de ton projet. La très grande majorité des entrepreneurs s’évertuent à taire le moindre de leurs accomplissements ou difficultés de peur d’une illusoire concurrence.
Tirer la carte du build-in-public est donc un excellent moyen d’humaniser ta marque et de créer une tension narrative autour de son développement.
N’oublie pas qu’une marque forte est avant tout un mouvement en lutte pour une cause commune.
9- La plus grosse erreur que tu as commise
Le mea culpa et l'autocritique sont d’excellents moyens d’apporter valeur et humanité à ta marque personnelle. Fais l’inventaire des plus grosses erreurs que tu as pu commettre au cours de ton parcours professionnel, et fais-en une analyse détaillée.
Astuce - structure ces posts selon le cheminement narratif suivant :
- Erreur
- Détails
- Conséquences
- Rebond
- Résolution
- Enseignements - Morale
-
10- Fais un tuto sur une de tes compétences
Par “compétences”, on entend une action qui résout un réel problème. Sois le plus détaillé et visuel possible dans ton développement de sorte à en maximiser la clarté.
Formats privilégiés : vidéo, article de blog, livestream, carrousel, thread Twitter, Shorts.
11- Dézingue une idée reçue sur ton domaine
Certains mythes ont la vie dure. Te faire leur pourfendeur, arguments et logique à l’appui, est un excellent moyen de faire la lumière sur ton niveau de maîtrise et ton bon sens.
12- 5 choses que tu as comprises cette année
Un format simple mais redoutable qui te permet une certaine diversité de propos.
13- Tes 5 livres clés pour apprendre ton expertise
Même démarche que le point 3.
14- 20 pires conseils pour percer dans ton domaine
Astuce : pour chacun, explique en quoi le conseil est mauvais, et propose une alternative plus pertinente.
15- Les 5 erreurs les plus courantes dans ton domaine
Même démarche que le point 15.
16- Réponds à la question qu’un de tes clients t’a posée
Les meilleures idées viennent de la bouche de tes clients. Prends le temps de noter chaque question que ces derniers te posent, et donne-leur une réponse publique.
Car si tes meilleurs clients se la posent, tes meilleurs prospects se la posent aussi.
17- Tes 20 conseils pour bien débuter dans ton domaine
Même démarche que le point 15.
18- Développe un de ces 20 conseils en un contenu dédié
Transforme chaque point succinct en un tutoriel ou exposé détaillé.
Astuce : une fois les 20 conseils publiés, regroupe-les en un seul et unique document, puis redistribue-le.
Autres idées en vrac
19- Une prise de position sur une cause sociétale qui t’est chère
20- Partage un hack que tu as découvert par hasard et qui a changé ton
quotidien
21- Présente la mission et les valeurs qui t’animent au quotidien
22- Donne 5 conseils à la personne que tu étais il y a 5 ans
23- Partage tes pensées sur un sujet qui t’agace au plus haut point
24- Partage tes ressources favorites pour progresser dans ton domaine
25- Analyse un travail médiocre dans ton domaine pour en cerner les erreurs
26- Analyse un travail excellent dans ton domaine pour en cerner les subtilités
27- Partage une chose que tu ne fais pas comme tes pairs (et explique pourquoi)
28- Partage un cas client pour qui tu as eu des résultats de fou
29- 5 trucs contre-intuitifs et essentiels que tu as compris sur ton domaine ces 12 derniers mois
30- Enregistre une version audio (podcast) de ton contenu le plus viral (ou à plus forte valeur ajoutée) de ta semaine
31- Inversement, transforme un contenu audio (podcast ou vidéo) en article écrit. Pour ce faire, utilise Descript.
32- Partage une compilation de tes x derniers contenus.
Quelques exemples :
- Prends les 4 dernières éditions de ta newsletter, et fais-en un ebook
- Intègre les x derniers épisodes de ton podcast sur une page Notion
- Idem pour tes derniers posts LinkedIn en lien avec une thématique similaire.
Conclusion
La créativité n’est pas un talent inné.
C’est un système bien huilé où idéation, maturation et production se succèdent sans jamais se superposer.
Ces 32 idées t’aideront à cocher la première case pendant un temps. Mais attention : celles-ci ne sont pas inépuisables.
Et le meilleur moyen de ne pas te retrouver à cours d’inspiration, c’est encore de noter tes idées en continu.
Note-les toutes. Même les plus étranges.
La créativité est un muscle susceptible.
Brique 2 : Mise en place de routines
Tu ne dois surtout pas passer 3h par jour sur Linkedin (malheureusement beaucoup le font!).
Ce serait une grave erreur.
Encore une fois : Linkedin peut devenir un asset merveilleux dans ta stratégie globale.
Mais Linkedin ne doit pas devenir LA stratégie.
Voici ma méthode actuelle pour poster all day every day :
Prévoir un seul créneau hebdo

Ce qui n’est pas dans l’agenda, n’existe pas.
Perso c’est le vendredi matin. Pourquoi ?
1 - Parce que je suis plus efficace et concentré le matin
2 - Parce que c’est la fin de la semaine donc je me cale des tâches plus chill et j’adoreécrire ❤
Établir un planning éditorial : fixe le rythme !
- Combien de post par semaine ? Pas la peine de t’imposer d’en poster 1 par jour : commence par 2 par semaine. Puis monte à 3. Etc...
- Exécuter et répéter : la récurrence sur la durée est la clé.
- Dès lors : tu deviens “Top-of-mind”
- Engage la conversation avec les personnes qui commentent :
- Aller commenter les autres post quotidiennement.
- Engager en DM avec ton audience
- Nouer des liens avec d’autres créateurs
- Vous allez vous envoyer mutuellement du trafic
Dans mon exemple, on voit clairement une montée en puissance du trafic le jour où j’ai décider de poster absolument TOUS les jours (début décembre) :

Exemple de Framework : Les 5 tâches que tu dois faire chaque jour
1- Commenter 5 posts par jour au minimum.
2- Publier 2 posts grand minimum par semaine, idéalement 3 (1 TOFU, 1 MOFU, 1 BOFU).3- Engager avec ton audience en DM.
4- Élargir ton audience en contactant des profils ciblés.
5- Noter toutes tes idées dans un backlog (Note centralisée sur Notion pr exemple)
IL FAUT 3 MOIS POUR METTRE EN PLACE UNE NOUVELLE ROUTINE.
Ensuite :
Par exemple si tu veux poster 5 fois par semaine et que tu mets 30 min pour écrire un post : tu places un créneau de 3h pour être large.
Tu ne fais RIEN d’autre pendant ce créneau. Ton cerveau est un diesel, laisse le travailler sur une durée convenable !
La clé
1 - Tu te mets sur la 1ère Note et tu te mets à écrire d’une traite.
2 - Dès que tu bug plus de 20 sec, tu passes à la suivante.
3 - Et tu fais ça jusqu’à la fin de ton créneau, sans jamais t’arrêter.
4 - A la fin : tu mets un emoji sur les post qui ont été terminés pendant la session.

Voici d’autres idées de routines à mettre en place :
1) Niveau débutant
À ce niveau-là, voici les 3 tâches que tu dois faire chaque jour :
1- Construis ton feed
Abonne-toi à 20 créateurs influenceurs (>50000 followers), leaders d’opinion (>10000 followers) et nichés (<5000 followers). Active la cloche.
L’objectif : être parmi les premiers à commenter.
2- Engage
Commente 10 de leur posts chaque jour.
Utilise le framework ABCD: Analyse, Balise, Complète ou fais preuve de Dérision. Apporte un max de valeur.
Un top commentaire reçoit jusqu’à 20% de la portée du post.
Timing + Valeur = Visibilité
3- Récupère
Transforme en post le commentaire le plus pertinent (celui qui tu as préféré écrire).
Fais de même pour celui le plus liké.
Poste-les une semaine plus tard.
4- Itère
Recommence chaque semaine, en veillant d’améliorer :
- Ton copywriting (accroche, développement, conclusion)
- Tes contenus externes
- La qualité de ton feed.

2) Niveau avancé
À ce niveau-là, les choses se complexifient, car nous allons utiliser LinkedIn comme composante d’idéation et de distribution pour étoffer notre média avec d’autres canaux :
1) Un canal à fort effet cumulé (YouTube, blog, podcast…)
2) Une liste email (pour approfondir la relation et convertir plus facilement)
À ce stade, voici les 3 tâches que tu dois faire chaque jour :
1- Construis ton feed
Abonne-toi à 20 créateurs influenceurs (>50000 followers), leaders d’opinion (>10000 followers) et nichés (<5000 followers). Active la cloche.
L’objectif : être parmi les premiers à commenter.
2- Engage
Commente 10 de leur posts chaque jour.
Utilise le framework ABCD: Analyse, Balise, Complète ou fais preuve de Dérision. Apporte un max de valeur.
Un top commentaire reçoit jusqu’à 20% de la portée du post.
Timing + Valeur = Visibilité
3- Récupère
Transforme en post le commentaire le plus pertinent (celui qui tu as préféré écrire).
Fais de même pour celui le plus liké.
Poste-les une semaine plus tard.
4- Itère
Recommence chaque semaine, en veillant d’améliorer :
- Ton copywriting (accroche, développement, conclusion)
- Tes contenus externes
- La qualité de ton feed.
5) Distribue
Fais-en la promotion chaque semaine sur LinkedIn.
L’objectif: te donner des sujets de posts en continu et augmenter ton capital symbolique.
6) Itère
Recommence chaque semaine, en veillant d’améliorer :
- Ton copywriting (accroche, développement, conclusion)
- Tes contenus externes
- La qualité de ton feed.
Brique 3 : Planifier son contenu
Mon conseil :
Il n’y a pas UNE bonne méthode. Tu dois en tester plusieurs. Voici 3 exemples :
1 - Prend une journée par semaine pour rédiger ses 10 posts Linkedin hebdomadaires. Il a toujours 30 posts d'avance en stock.
2 - Ou au fil de l’eau / tous les jours : c’est toi qui choisis ton sweet spot.
3 - Ou tu te bloques 2 créneaux de 1h : 2 fois dans la semaine, quand tu veux dans la journée, pour écrire.
Pour résumer :
1- 3 mois. C'est le temps qu’il faut pour créer une nouvelle habitude
2- Une priorité devient une vraie priorité au moment où elle est dans ton agenda.
3 - Ce n’est jamais une question de temps, mais toujours une question de priorité (autrement dit : si on en est capable, alors toi aussi).
4 - Apprends à aimer le process avant d’aimer le résultat.
5 - Trouver sa routine c’est avant tout l'inscrire dans son agenda (écrire le matin, et en début de
semaine, c’est quand même le must).
6 - Facilite ta nouvelle habitude et ta créativité avec un système de notes centralisé et un swipefile.
Comment j’utilise Notion dans ma création de contenu Linkedin :
Rappel : J’ai déterminé 6 types de thématiques dans Notion :
1 - Organisation
2 - Entrepreneuriat
3 - LaChapelle.club
4 - Linkedin
5 - Light
6 - Partenaires
Étape 2 : Je place mes posts terminés dans mon planning 1 fois par semaine. Et j’essaie ainsi d’avoir toujours 2semaines de contenu d’avance ! Enfin c’est ma virtual assistant Maddalena qui les poste tous les matins et répond aux commentaires.
C’est simple 🏄♂️

Et délègue un maximum

Perso : j’ai délégué toutes cette partie à VAWorld®
Tous les matins à 8h, ma VA vient copier coller mon post du jour et le poste pour moi sur Linkedin.
Pourquoi ? Parce que le matin est dédié au Deep Work, et je ne peux pas me distraire avec un réseau social.

Brique 4 : Jouer avec l’algo de Linkedin + Stratégie Avengers
Quand vous faites un post, Linkedin va d’abord le montrer à un tout petit échantillon et mesurer deux choses :
1 - L’engagement : le nombre de likes et de commentaires
2 - Le dwell time : le temps que les gens passent sur votre post
Très rapidement, l’algorithme va attribuer un score à votre post avec ces deux données.
Si votre score est bon : Linkedin montre votre post à un deuxième échantillon plus large cette fois-ci.
À l’inverse, dès que le score tombe, l’algorithme en déduit que le post n’est pas intéressant et arrête de le montrer.

En gros le robot de Linkedin fonctionne comme ça et ça se passe en 4 étapes : 👇
Étape 1 : Tu publies ton post
Étape 2 : Il analyse ton postLinkedin va checker la sémantique de ton post, son sujet, le format de ton visuel,
tes tags et hashtags pour se faire une idée de son potentiel.
Étape 3 : Il passe en mode test
Ensuite il va montrer ton post à une petite partie de ta communauté. Par exemple si sur100 personnes, 30 likent ton post.
Linkedin se dit “OK ! Je vais le montrer à 1000 personnes puis 10 000 personnes... ”
Étape 4 : Il propulse ton postPour l’algorithme, ce qui compte le plus c’est le dwell time (= le temps que ton lecteur
passe sur ton post). Ensuite viennent les commentaires puis les likes.
Si on devait compter les points, cela donnerait ça : 👇
- Le Dwell time : + 5 pts
- Les commentaires : + 3 pts
- Les Likes : + 2 pts
- Les partages : 0 pt
2 derniers conseils :
- Engage rapidement la conversation avecles personnes qui commentent tes Post
- Crée toi un CREW sur le réseau : vousallez naturellement vous entraider etdonner de la force à vos post respectifs
Focus Stratégie Avengers
1 - Quand plusieurs membres de ton équipe se mettent à poster dans une stratégie globale de création de contenu sur Linkedin.
2 - Les gens n’aiment pas les marques sur LinkedIn
3 - Il y a très, très peu de pages entreprises qui cartonnent.
4 - Bien sûr, c’est important de publier sur votre page entreprise, mais vous n’allez pas tout exploser avec ca :/
5 - Il faut publier depuis votre compte perso. Sinon, pas de salut.
6 - Il vous faudra incarner votre marque tout en gardant votre individualité.
7 - Et il faut que plusieurs personnes de votre team le fassent, chacun avec leur propre stratégie.
8 - Venez poster / interagir sur vos posts respectifs.
L’exemple de la team Waalaxy ❤️✊ par Scalezia et Mantra.
Tout le monde peut créer du contenu
Depuis 2 ans et avec 10M de vues sur LinkedIn, Toinon (CEO de Waalaxy) a décidé de mettre à plat une méthode et de coacher 10 de ses salariés pour devenir des créateurs de contenu sur LinkedIn.
Résultat : 3 d'entre eux sont passés rapidement de 0 à plus de 5,000 abonnés :

Au fil des semaines, il a remarqué un truc incroyable.
Contrairement à ce que l’on pourrait penser, ce ne sont pas ceux qui ont eu de bons résultats rapidement qui ont le mieux percé.
Ni ceux qui avaient des facilités d'écriture.
Le point commun de ceux qui ont réussi : ce sont les seuls à avoir tenu 90 jours de pratique. Et à avoir continué par la suite.
Car la réussite sur LinkedIn (comme à peu près partout d’ailleurs) tient à la mise en place de routines.
Et au fait de s’y tenir.
Ça va te paraître contre-intuitif, mais si tu veux des résultats incroyables et durables sur LinkedIn, alors concentres-toi dès le premier jour sur le process, et non sur le résultat.
Tes résultats ne sont que la conséquence de ton process.
“The score takes care of itself” comme dirait Bill Walsh (le plus grand coach de l’histoire de la NFL).
Par exemple, si tu veux commencer une nouvelle routine sportive, ne t’attends pas à perdre tout de suite 5kg, ou à prendre 5kg de muscle.
Il faut apprendre à ton cerveau une nouvelle habitude (eg. celle d’aller à la salle de sport). D’abord en y allant 1 fois par semaine. Puis 2. Puis 3.
Le but : apprendre à aimer le process, plutôt que le résultat.
Pour la création de contenu, c’est la même chose. Apprends à aimer l’acte de création, l’acte de partage avant d’aimer la fame.
Sinon, tu t’arrêteras au bout de quelques semaines, comme la majorité des gens.
Reprenons.
Une nouvelle habitude met en moyenne 3 mois à se créer. Il te faut donc 3 mois pour commencer à aimer le faire, puis encore au moins 2 ou 3 pour réellement percer.
3 mois, ça peut vite être long. Et malheureusement pour toi, je n’ai pas de recette miracle.
Crée un terreau favorable
**Ou comment éduquer ton feed Linkedin.**Pour ça, fais ces 5 actions tous les jours :
1) Ouvre ton feed LinkedIn en arrivant le matin.
2) Mets une alarme de 15 min.
3) Scrolle jusqu’à ce qu’elle sonne.
4) Élimine les contenus inintéressants.
5) Like et commente les contenus qui te plaisent et t’inspirent.
Par exemple si ce post ne m’intéresse pas : je me désabonne direct !
Suis et inspire-toi des meilleurs
Ici, fais une liste des 10 personnalités que tu préfères sur les réseaux.
Consomme tout leur contenu, imprègne-toi de leurs posts et de leur patte.
Laisse place à ta créativité
On va faire simple et basique : tout ce qui rentre dans les éléments ci-dessous défavorisent ta créativité :
❌ Scroller Instagram dès que tu as 2min
❌ Travailler 12h / jour comme un forcené
❌ Être fatigué.e, manquer de sommeil
❌ Te mettre devant ton ordinateur en espérant avoir une idée
D’après mes discussions avec 15+ créateurs de contenu, ce qui fonctionne bien pour eux :
✅ Sous la douche
✅ Yoga, sport
✅ Marche dans un milieu calme
Bref, toutes les activités sans but précis, permettant à ton cerveau gauche de prendre une pause (celui de la logique, des chiffres et de l'analyse) et à ton cerveau droit de prendre la relève (celui du rêve, de l'imagination, de l'intuition).
De mon côté, j’ai besoin d’un calme parfait pour écrire. Je profite des parcs avec peu de monde, de mon running ou des week-ends au vert pour noter mes idées.
Comment timer sa créativité
Une dure réalité : créer du contenu prend du temps. Et personne n’a de temps. Ni toi, ni moi.
La réalité, c’est que ce n’est jamais une question de temps, mais de priorité.
Pour moi, comme pour Benoît ou Toinon, créer du contenu est notre priorité.
Et une priorité devient une vraie priorité au moment où elle est dans ton agenda.
Si tu veux mettre en place une routine de sport, ajoute 1 bloc de 30 min dans ton agenda. Puis un second bloc de 30 min. Puis de 30 min à 1h. Etc.
Si tu veux mettre en place une routine créative, ajoute 1 bloc de 30 min dans ton agenda. Puis un second bloc de 30 min. Puis de 30 min à 1h. Etc.
Ensuite, il faut trouver la routine qui te convient le mieux.
Par exemple :
L’ami Toinon prend une journée par semaine pour rédiger ses 10 posts Linkedin hebdomadaires. Il a toujours 30 posts d'avance en stock.
Benoît, en revanche, écrit généralement au fil de l’eau tous les matins, et n’a qu'une poignée de posts d'avance.
De mon côté, je me bloque 2 créneaux de 1h, 2 fois dans la semaine, en début de journée, pour écrire. Personnellement, je suis plus performant le matin, surtout avant l’arrivée de l’équipe au bureau. C’est donc là que je le fais.
Comment éviter le syndrome de la page blanche
Vous voyez Bradley Cooper dans “Limitless” ? Ce moment où il prend cette pilule et où tout devient clair ?
Après des mois sans réussir à écrire une page de son livre, il se met à écrire sans s’arrêter.
Et le finit en une soirée.
Et bah ça n’existe pas.
L’inspiration divine n’existe pas.
Maintenant, je vais te dévoiler le secret de tous les auteurs et créateurs de contenu.
On utilise deux outils extrêmement puissants et pourtant simples :
- Un système de notes centralisé
- Une swipe file
Le principe du système de notes centralisé, c’est de capter toutes ces petites idées en les notant dans un seul et même endroit.
Le système de notes centralisé
C'est un document sur lequel tu notes toutes tes idées dès qu’elles te traversent l’esprit.
Pour moi, c’est Evernote et Google Doc.
Pourquoi ? Parce qu’une idée a une durée de vie de 15 secondes. Une fois partie, elle ne reviendra pas.
Le swipe file
Le principe du swipe file est de stocker tout le contenu que tu trouves intéressant quelque part. Tels que des liens vers des articles, des citations, des posts, etc.
Stocker toutes tes sources te fait gagner un temps infini pour la création.
De mon côté, j’utilise Evernote et Pocket.
Pour résumer
1) 3 mois. C'est le temps qu’il faut pour créer une nouvelle habitude
2) Une priorité devient une vraie priorité au moment où elle est dans ton agenda.
3) Ce n’est jamais une question de temps, mais toujours une question de priorité (autrement dit : si on en est capable, alors toi aussi).
4) Apprends à aimer le process avant d’aimer le résultat.
5) Trouver sa routine c’est avant tout l'inscrire dans son agenda (écrire le matin, et en début de semaine, c’est quand même le must).
6) Facilite ta nouvelle habitude et ta créativité avec un système de notes centralisé et un swipe file.
Module 5 : Optimiser ton entonnoir de conversion
Intro : Vendre grâce à Linkedin
La vérité sur Linkedin, c’est qu’on achète pas à ceux qui vendent.
On achète à ceux qui donnent.

L’ultime étape, c’est de convertir toute cette belle visibilité et notoriété :
- En vente pour les entrepreneurs
- En évolution de carrière pour les talents (et pourquoi pas en side hustle).
Parce que c’est bien de faire 100,000 vues et 10,000 likes sur LinkedIn.
Tant que ça ne génère pas de ventes, alors ça n’a aucune valeur.
Les “j’aime” ne sont pas des euros. Et ton objectif final à ne jamais perdre de vue, c’est la vente.
Durant ces 3 derniers modules, on a fait tant d'efforts que ça serait bête de s’arrêter juste devant la ligne d’arrivée.
Et pour ça, il va te falloir un système en béton.
Ou plutôt, un funnel en béton armé.
Et pour ça, on utilise…
Une Landing Page agencée de manière chirurgicale pour ne laisser qu’une solution à ton prospect : convertir.
Dans chaque cas, on travaille avec l’agence Octolio® sous Webflow :



Pour résumer trivialement :
1) Ta marque personnelle sert à te faire remarquer et aimer
2) LinkedIn sert à te faire connaître de tes prospects
3) Ta newsletter crée un lien de confiance entre toi et ta communauté de “fans”
4) Tes Landing Pages déclenchent l’achat final de manière chirurgicale.
Mais attention :
Ce n’est pas bon de donner trop de contenu gratuit
Je sais que tu as envie de partager ton savoir avec ton audience, mais soyons francs :
Tu n’es pas bénévole !
Ton contenu gratuit doit être une source d’inspiration pour ceux qui te lisent, pas une opportunité de résoudre tous leurs problèmes sans qu’ils ne passent par la case “paiement” chez toi.
Pour t’expliquer rapidement, reprenons notre entonnoir de conversion (voir ci-dessus)
👉 Le but premier est d’attirer l’internaute grâce à ton contenu gratuit.
Pour attirer ton internaute, tu dois te rendre visible auprès d’elle.
Et en général, ça se fait par une présence sur les réseaux. Ici, LinkedIn en l’occurence.
Ton contenu gratuit doit te servir de vitrine et ne pas remplacer complètement tes prestations.
Sinon, ton client final n’a pas besoin de toi puisque tu lui donne déjà tout en gratuit.
Mais alors, comment on vend sur LinkedIn ?
Pas simple de vendre quand n’a ni l’habitude, ni le ressenti de légitimité.
ASTUCE #1 : Faire des posts de valeur ajoutée sans en dire trop
Il n’y a rien de pire que de lire un post et d’avoir le sentiment que tu as perdu ton temps à la fin.
L’idéal c’est :
👉 Des posts qui parlent de toi
👉 Des conseils actionnables pour tes lecteurs
👉 Apprendre des choses à ton audience
En donnant assez de valeur ajoutée, tu vas attirer l’attention de ton lecteur.
Laisse assez de suspens pour qu’il ait besoin de toi et qu’il vienne te voir pour te demander plus d’information.
En vrai, c’est ce qu’on appelle l’inbound marketing 🙄
ASTUCE #2 : Choisir le bon CTA
Le CTA, ou appel à l’action.
C’est lorsque tu fais faire quelque chose à quelqu’un qui n’est pas dans la même pièce.
Par exemple, si tu fais un post et que tu demandes à ton lecteur de :
👉 S’abonner
👉 Commenter
👉 Acheter ton produit
Tu lui en demande trop.
Ton CTA doit être ciblée sur l’action précise que tu as envie de lui faire faire, et il ne doit y avoir qu’une seule action.
C’est comme quand ta mère te demandait d’étendre la lessive, de débarrasser la table et de passer le balais. Impossible de tout faire en même temps.
Et en plus, c’est chiant.
Call to Action & Lead Gen
Le but est de faire faire quelque chose à quelqu'un qui n'est pas dans la même pièce.
Par exemple :
- Le faire cliquer sur un bouton
- Le faire s'inscrire à un webinar
- Le faire commenter/ liker ta publication
- Le faire acheter ton produit
Ok, it’s free content but… 😏
Étape 1 : Attirer l’internaute.Tu vas devoir donner du contenu. Beaucoup de valeur ajoutée. Souvent. Gratuitement.
Étape 2 : Avoir le bon Copywriting
Étape 3 : Choisis le bon CTA (Call-to-Action) - voir prochain cours.
Étape 4 : Le jour où l’internaute aura un besoin correspondant à ton domaine de compétence, tu peux être certain qu’il t'appellera en 1er.
Et mieux encore, ton autorité perçue te permettra de pratiquer les prix que tu juges à la hauteur de ton expertise.
5 façons de parler de tes offres sans saouler ton audience
(La 5ème, c’est la meilleure 😍)
#1 La preuve sociale
L’idéal quand on a des retours positifs de clients, c’est de les utiliser pour mettre en avant son offre.
Il n’y a personne qui vendra mieux tes offres que les autres 😉
Un témoignage client, c’est une plus-value sur l’efficacité et les résultats que tu es capable de produire.
Alors forcément, ça rassure ton client !
#2 Mettre en avant les bénéfices et pas les caractéristiques
L’erreur que la plupart des gens font, c’est d’être centré sur leur produit, et pas sur le consommateur final.
L’intérêt, c’est de mettre en avant les bénéfices qui seront utiles au client.
Par exemple :
👉 Ton offre, c’est “Comment réussir à vendre son offre”
Si tu dis à ton client :
↪️ ”C’est une formation de 4h que tu pourras suivre de n’importe où dans le monde et avancer à ton rythme”
Ce n’est peut-être pas la meilleure façon de le convaincre d’acheter ton produit.
Par contre si tu dis :
↪️ ”Grâce à cette formation, tu n’hésiteras plus jamais à vendre tes services, et ton audience ne s’en rendra même pas compte. Apprends à vendre d’une autre manière.”
C’est probablement un meilleur argument.
Quand tu parles de bénéfices, il faut que tu te poses la question :
“Qu’est-ce que ça change pour le client ?” 😉
#3 Le PS dans tes publications
C’est une bonne façon de subtilement placer ton offre dans ton contenu.
Garde en tête qu’il faut que ton PS soit en rapport avec ce que tu écris dans ton post.
▪️Par exemple :
👉 Ton post parle de comment réussir à vendre une offre
↪️ Ne met pas un PS pour vendre un programme fitness, ça n’a rien à voir !
#4 Utilise le avant/après
C’est une technique marketing vieille comme le monde !
Déjà parce qu’elle fonctionne pour pratiquement toutes les thématiques, et en plus parce que c’est une preuve sociale très forte.
▪️Par exemple :
👉 Tu peux montrer ton nombre d’abonnés avant VS après une formation
👉 Tu peux montrer un site internet avant VS après ton intervention
#5 Utilise le copywriting
Le pièce maîtresse de ce mail, c’est vraiment cette partie sur le copywriting.
Si tu arrives à maîtriser les bases, tu vas pouvoir doubler tes ventes tout en parlant de tes offres très subtilement :
👉 Ton audience n’en saura rien tellement c’est bien fait
👉 Tu pourras rentrer plus de chiffre d’affaires
👉 Stop les flops quand tu lances une offre, sache en parler !
Voir module précédent 😅
Brique 1 : Call to action
Rappel : Choisir le bon CTA
Le CTA, ou appel à l’action.
C’est lorsque tu fais faire quelque chose à quelqu’un qui n’est pas dans la même pièce.
Par exemple, si tu fais un post et que tu demandes à ton lecteur de :
👉 S’abonner
👉 Commenter
👉 Acheter ton produit
Tu lui en demandes trop.
Ton CTA doit être ciblée sur l’action précise que tu as envie de lui faire faire, et il ne doit y avoir qu’une seule action.
C’est comme quand ta mère te demandait d’étendre la lessive, de débarrasser la table et de passer le balais. Impossible de tout faire en même temps.
Et en plus, c’est chiant.
Le but est de faire faire quelque chose à quelqu'un qui n'est pas dans la même pièce.
Par exemple :
- Le faire cliquer sur un bouton
- Le faire s'inscrire à un webinar
- Le faire commenter/ liker ta publication
- Le faire acheter ton produit

Exemple de Call to Action & Lead Gen :
- Une accroche forte “Je ne suis pas le plus futé de la bande”
- Un tournant : “Pourtant”
- Un storytelling / Track record
- Une promesse de partage gratuite
- Une proposition de valeur claire
- Un CTA pour obtenir un commentaire
Résultat : +2000 commentaires (Lien : https://bit.ly/3hW5ZYg)
Appel à l’action sur LinkedIn : comment en tirer le meilleur profit !
Cours prodigué par nos amis de Waalaxy